服务热线:

13556239959

环保设备
联系我们
联系人:廖小兰
电 话:0752-5787023
手机:13556239959
邮箱:3049345758@qq.com
地址:惠州市惠城区水口街道办事处金盛丽景花园8栋1单元1层02号
您当前位置:首页 > 公司动态 > 正文公司动态
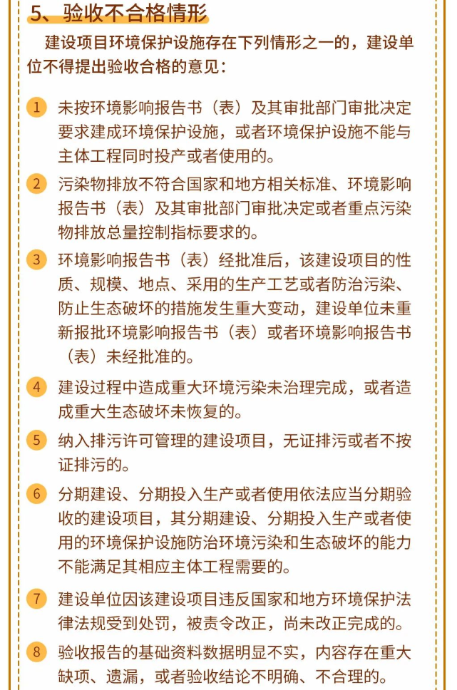
一图读懂|环保人需知:建设项目竣工环保验收要点
添加时间:2022-05-23 14:28:00 来源:南京生态环境,VOCs减排工作站

image.png

image.png

image.png

image.png

image.pngimage.png

image.png

image.png

image.png

image.png

image.png

image.png

image.png

image.png

       惠州市万绿通环保科技有限公司坐落于惠州市惠城区水口街道办事处龙湖一路11号金盛丽景花园8号楼1单元1层02号,是一家惠州环保服务公司,承接排污许可证申报、环境影响评价、环保竣工验收、环境应急预案编制、环境检测、危废回收及平台填报等环保服务型企业,是一家得到惠州市惠城区市场监督管理局官方认可的守合同重信用企业。
       惠州市万绿通环保科技有限公司专业致力于提供惠州环保服务,为企事业单位解决环保相关问题,合法合规的生产经营,是一家较好的惠州环保服务公司。

服务单位:惠州市万绿通环保科技有限公司

惠州环保验收、排污许可服务热线:0752-5787023

主营业务:废气处理、废水治理、环保验收、应急预案、环评

扫一扫,关注我们